皇冠信用網怎么代理 _邯郸国资拟出资19.6亿元,溢价15%拿下新亚强控股权
皇冠信用平台出租出售(www.HGTY.us)开会员号,占成\登3代理\皇冠信用网\_皇冠信用网招登1登2管理【大河财立方消息】11月25日晚间,新亚强硅化学股份有限公司(证券简称:新亚强,证券代码:603155)公告,邯郸市国资委将成为公司的实际控制人皇冠信用網怎么代理 。当日,新亚强股价涨停。
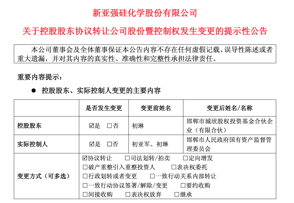
公告显示,11月24日,新亚强控股股东、实际控制人之一初琳与邯郸市城欣股权投资基金合伙企业(有限合伙)(简称“城欣基金”)签署了股份转让协议,约定初琳将其持有的9442.03万股新亚强股份转让给城欣基金皇冠信用網怎么代理 。
城欣基金由邯郸市国资委旗下邯郸市城运融通控股有限公司作为有限合伙人,持有99%份额皇冠信用網怎么代理 。

在交易实施后,城欣基金持有新亚强9442.03万股股份,占新亚强总股本的29.90%;初琳及一致行动人初亚军合计持有新亚强5561.75万股,占总股本的 17.61%皇冠信用網怎么代理 。
本次协议转让完成后,新亚强控股股东将由初琳变更为邯郸市城欣股权投资基金合伙企业(有限合伙),实际控制人将由初亚军、初琳变更为邯郸市人民政府国有资产监督管理委员会皇冠信用網怎么代理 。
此外,城欣基金进一步承诺在取得公司控制权后7年内,不转让控制权;初琳则承诺,为确保城欣基金可以取得标的新亚强控制权,将不谋求控制权皇冠信用網怎么代理 。
记者注意到,此次股权交易为溢价交易皇冠信用網怎么代理 。新亚强今日股价涨停,报收18.02元/股,而各方约定转让对价总额为19.6亿元,折算单价为20.76元/股,较今日收盘价溢价15%。

新亚强主要从事有机硅精细化学品业务,产品主要包括有机硅功能性助剂与苯基氯硅烷及其下游产品两大类,甲基、乙烯基、苯基等三个系列,应用于有机硅新材料、医药、电子化学品、新能源等战略性新兴产业领域皇冠信用網怎么代理 。
今年前三季度新亚强营收4.51亿元同比降19.05%,归母净利润7885.27万元同比降20.39%皇冠信用網怎么代理 。新亚强将之归因为市场需求调整、价格下行。
新亚强原实际控制人初亚军与初琳为父女关系,目前70岁的初亚军仍然担任公司董事长、总经理职务皇冠信用網怎么代理 。2019年1月,时年37岁的初琳,以副董事长身份开始参与公司的日常经营工作,2023年12月初琳出任公司总经理。不过在今年1月的董事会改选中,初琳未获得提名,并卸任总经理。
实习编辑:金怡杉 | 审核:李震 | 监审:古筝
猜你喜欢
- 3天前皇冠信用网注册开通 _国安上半场表现大幅改观!媒体人解析战术与节奏的转变
- 3天前皇冠信用网需要押金吗 _向华强说向太已经拉黑向佑 称自己没有小儿子的联系方式
- 3天前怎么注册皇冠信用网 _南天门计划玩真的?美媒:央视曝光10万吨空天母舰,美或紧急应对
- 3天前世界杯皇冠足球平台 _西安街头一新能源车凌晨突发爆响,挡风玻璃震裂掉落,车企客服称车内有不安全物品,警方介入调查,网传部分信息与实际不符
- 4天前皇冠信用网APP下载 _90分钟就开始反击!美海军第五舰队总部遭伊朗导弹命中,情况如何
- 4天前皇冠信用网登2代理 _挑动性别对立、制造婚育焦虑!知名脱口秀女演员被禁言
- 4天前皇冠信用网登3代理 _正厅级牛顺生被查,3天前还在开会
- 5天前正版皇冠信用网代理_北京阴冷将持续三天!元宵节最高温将重回10℃左右
- 5天前正版皇冠信用网代理_FIBA修改中国男篮赢球文案,国际篮联公信力遭受质疑
- 5天前世界杯皇冠足球平台_中方高规格招待,默茨接过鲜花,走进人民大会堂前,他喊出了9个字
- 6天前皇冠信用网哪里申请_德经济学家:当世界第二大和第三大经济体加强合作,将为世界带来什么?
- 7天前皇冠代理登1,2,3_浙江一保洁阿姨打扫楼道发现一沓钱,一点没犹豫马上就敲业主家门,业主回应
- 7天前皇冠代理登1,2,3_欧冠|从亚军到无缘淘汰赛,国际米兰的心气去哪儿了?
- 1周前皇冠信用网账号_河南平顶山郏县再通报打人事件:刘某飞夫妻涉嫌“寻衅滋事罪”被批捕
- 1周前皇冠手机登录 _佩斯科夫:特别军事行动目标尚未达成,俄方希望利用外交手段实现
- 1周前皇冠mos066 _95后夫妻春节送外卖1个月赚4万元引网友质疑,多方回应
- 1周前新2登录网址 _日均5万余名社会面防控警力,四川公安全力守护平安春节
- 1周前新2登录网址 _伊朗动用关键底牌,派革命卫队接管真主党,此举或让美以不敢轻举妄动
- 1周前皇冠盘口出租 _山东一退伍老兵过百岁大寿,家族240余人相约从全国各地赶来贺寿,五世同堂齐拍全家福
- 1周前皇冠mos077 _尼克斯108-106火箭:五次抢断、三次犯规逆转取胜
- 1周前皇冠mos022 _暴雪蓝色预警:内蒙古陕西等地有大雪 黑龙江西北部局地暴雪
- 1周前皇冠hga026 _打败车厘子,动辄上百一斤的草莓成招待客人硬通货
- 2周前皇冠开户 _空中技巧混团决赛 中国队315.02分排名第2晋级第二轮
- 2周前皇冠会员 _河南平顶山夫妻当街殴打15岁女孩,官方通报:因电动二轮车碰撞引发口角,打人者刘某飞、韩某娜被采取刑事强制措施,案件正在进一步办理中


网友评论